9月11日,深交所并购重组审核委员会召开2025年第9次审议会议,海联讯吸收合并杭汽轮B申请获审核通过。
杭汽轮B和海联讯均为杭州市国资委旗下企业。本次海联讯换股吸收合并杭汽轮后,杭州市国资委仍将是实控人。而海联讯的主业也将从电力信息化建设变为工业透平机械业务。此次交易的吸并方海联讯的独立财务顾问是中信证券,被吸并方杭汽轮B的独立财务顾问是中信建投。 一、海联讯
海联讯成立于2000年1月,于2011年11月在创业板上市。
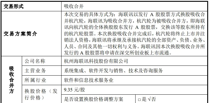
海联讯是一家从事电力信息化系统集成业务的国家高新技术企业,主要面向电力企业,以提供综合性整体解决方案的形式,从事电力企业信息化建设业务,并提供相关的技术及咨询服务,电力信息化解决方案可广泛应用于电力行业产业链发电、输电、变电、配电、用电和调度等各个环节。截至报告书签署日,海联讯的控股股东为杭州资本,杭州市国资委持有杭州资本100%股权,为海联讯的实际控制人。
二、杭汽轮B
杭汽轮B股于1998年4月在深交所上市,是国内领先的工业透平机械装备和服务提供商。杭汽轮B主要设计、制造工业汽轮机、燃气轮机等旋转类工业透平机械装备,并提供相关配套服务,主要产品包括工业汽轮机、燃气轮机等,主要应用于炼油、化工、化肥、建材、冶金、电力、轻工、环保等工业领域。
B股市场创立于1992年,初衷是为国内企业提供外资融资渠道,但随着A股市场对外开放程度加深,B股的功能定位逐渐模糊,多数B股公司面临估值折价、成交清淡的困境。近年来,不断有B股通过转A股、转H股、回购等方式转轨。从历史来看,A股市场A吸B的案例较为少见,仅有几起:2013年浙能电力换股吸收合并东电B,是B股转A股的首例成功案例;2016年城投控股吸收合并阳晨B股;2020年东贝集团换股吸收合并东贝B股;2021年冠豪高新吸收合并粤华包B股,是国内首单沪市A股吸并深市B股的案例。
截至报告书签署日,杭汽轮B的控股股东为汽轮控股,实际控制人为杭州市国资委。汽轮控股直接持有杭汽轮58.70%股权,杭州资本持有汽轮控股90%股权。
本次换股吸收合并的吸收合并方为海联讯,被吸收合并方为杭汽轮B。
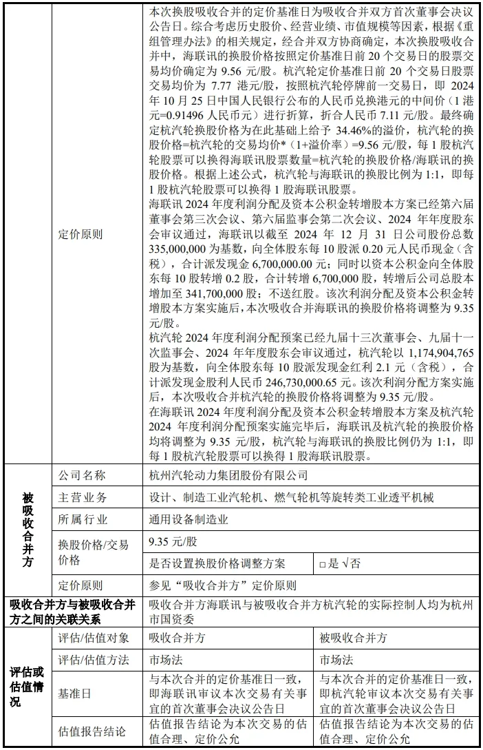
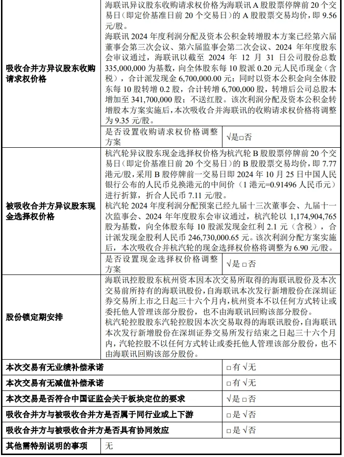
海联讯向杭汽轮全体换股股东发行A股股票,并以此为对价通过换股方式吸收合并杭汽轮,杭汽轮届时的全体换股股东持有的股份将按照换股比例转换为海联讯的A股股份。本次吸收合并的交易对价以双方定价基准日前20个交易日股票均价为基础确定。海联讯换股价为9.35元/股,杭汽轮B换股价经溢价34.46%后亦为9.35元/股,换股比例为1:1。
交易完成后,杭汽轮B将终止上市并注销法人资格,海联讯作为存续主体承接其全部资产、负债及业务。



本次换股吸收合并中,海联讯吸收合并杭汽轮B的交易金额为112.32亿元。

本次吸收合并为杭州国资内部的资源整合。本次交易前,杭州资本持有海联讯29.80%股份,为其控股股东。杭州资本同时通过控股杭州汽轮控股有限公司间接控制杭汽轮58.70%股份。本次交易后,杭州资本将直接持有海联讯6.71%股份,并通过汽轮控股合计控制海联讯52.19%股份,为公司间接控股股东。杭州市国资委将合计控制海联讯52.19%股份,为公司实控人。海联讯在本次吸收合并杭汽轮B后,公司整体规模也将大幅提高。若以2024年的财务数据计算,吸收合并杭汽轮B后,海联讯的营收将从2.28亿元扩大超29倍至68.67亿元;归母净利润将从945.81万元扩大超57倍至5.49亿元。
关于此次交易的目的,海联讯表示,本次交易有利于解决杭汽轮B长期以来的历史遗留问题,拓宽融资渠道,提升融资能力。与此同时,公司也将实现生产规模、产品品种、技术实力及管理运营等全方位提升。
请上市公司代表结合双方内控机制、整合管控的具体安排等,说明各项整合措施的可行性和有效性,对存续公司管理层和业务稳定性的影响。请独立财务顾问代表发表明确意见。
无。